31
December
2024
廣宇集團2024社會參與 總結

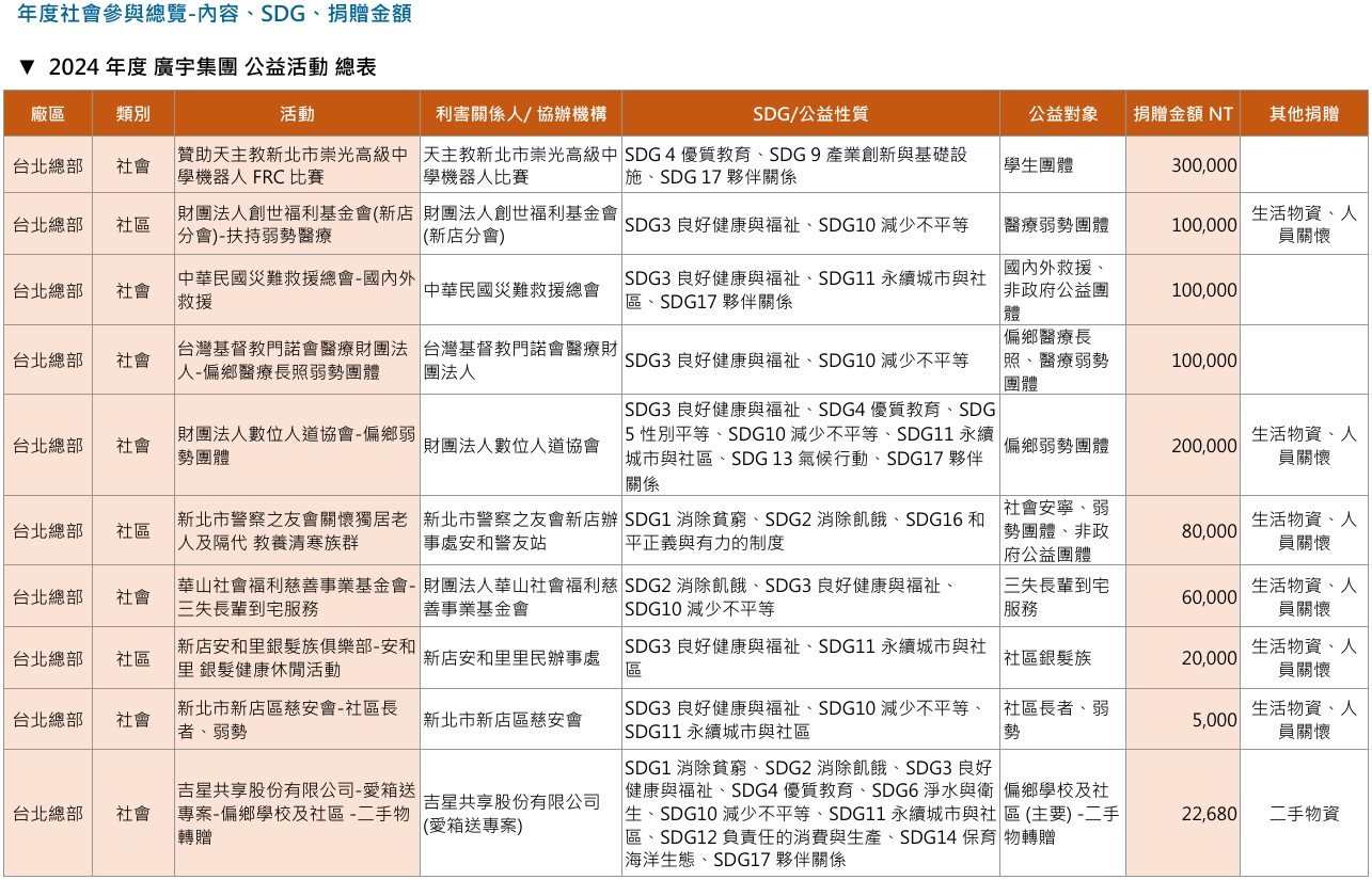
2024年本集團總共舉辦17項(20餘場)公益活動,實際捐款總金額1,165,072新台幣,相較2023年捐款總金額1,072,200新台幣,捐款總金額增幅8.66%,呈現穩定成長的趨勢,顯現公司對社會參與的重視與投入。 此外,我們還捐贈了無形資源,如物資、人員關懷及志工投入,進一步體現了公司對社會責任的承諾。

在公益活動中,特別值得一提的是台北廣宇自2020年起,每年推行的「愛箱送」專案。同仁們將家中八成新的特殊品項捐贈,通過全台最大
的物資循環平台「GC贈物網」,對接社福機構及偏鄉學校的需求,將真正需要的物資送到合適的地方,實現了循環共享、永續共好的理念。
2024年的活動中,成功分享了119份物資,相對減碳146 KG,共有5間公益單位及學校受益。
另外,2024年廣宇集團參與北科大與基隆市政府攜手合作於基隆嶼舉辦ESG放魚淨灘公益活動。活動邀請約70位企業主及專業經理人參與,
透過兩艘觀光漁船放流近9千尾斑石鯛魚苗,有助於修復沿岸海洋生態系,強化海洋物種多樣性。並於沿岸進行730公尺的淨灘,成功清理出
1,186個寶特瓶及78.83公斤海洋廢棄物。該活動不僅對海洋環境保育具有實質助益,也透過行動推動大眾對生態環境與生物多樣性的重視。

<< 詳細內容請參閱:最新版 ESG永續報告書 章節:社會共融 >>

Top